Translate
Tuesday, June 27, 2023
Wednesday, June 21, 2023
WAX
Labels: pcb ,schematics ,vacationoffcourse
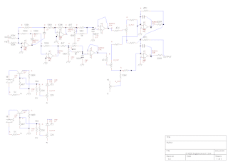
Schematic
Monday, June 19, 2023
Saturday, June 17, 2023
CHAOS
Labels: pcb ,schematics ,vacationoffcourse
PCB Layout
Wednesday, June 14, 2023
*
Labels: pcb ,schematics ,vacationoffcourse
Electronotes,
PCB Layout
Monday, June 12, 2023
*
explain your musical idea to the instrument - with words ,
and turn your emails into songs , now
with keyboard ,mouse and remote
Saturday, June 10, 2023
Oscillator
it's funny how in not overcomplicated circuit like this i didn't spot little error ,
so this is rev3 ,and i need yet to verify this layout
Labels: pcb ,schematics ,vacationoffcourse
PCB Layout
Wednesday, June 7, 2023
Tuesday, June 6, 2023
frequency shifter
Labels: pcb ,schematics ,vacationoffcourse
Frequency Shifter
Subscribe to:
Comments (Atom)


















